天津先進技術研究院 BEST最小系統設備采購項目 (項目編號:TJBHGP-BH-2021-006)公開招標公告
項目概況
BEST最小系統設備采購項目招標項目的潛在投標人應在天津經濟技術開發區第六大街110號天潤科技園A213獲取招標文件,并于2021年03月19日 09點30分(北京時間)前遞交投標文件。
一、項目基本情況
項目編號:TJBHGP-BH-2021-006
項目名稱:BEST最小系統設備采購項目
預算金額:1280.9萬元
最高限價:1280.9萬元
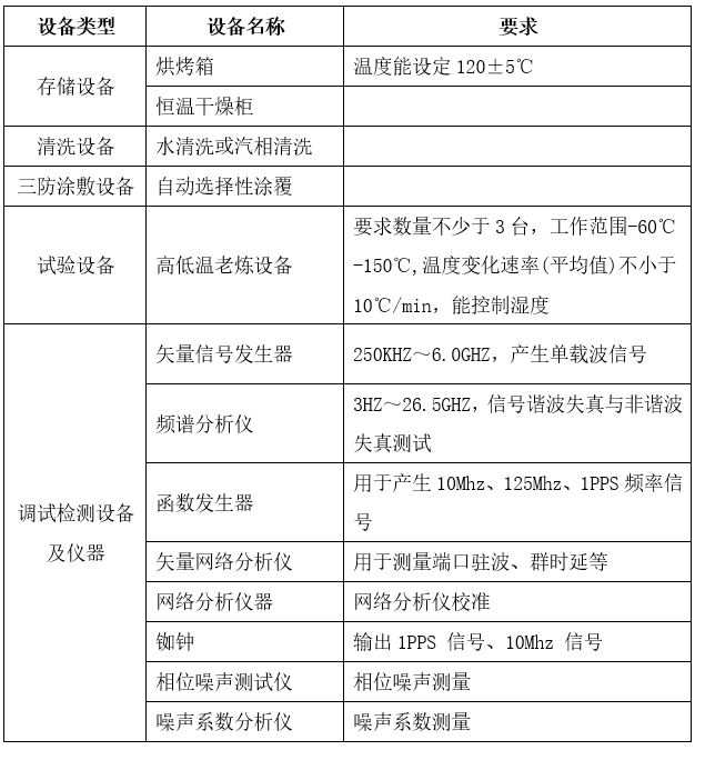
采購需求:
包一
包二
包三
獲取招標文件
時間:2021年02月26日到 2021年03月05日,每天上午08:30至12:00,下午12:00至17:00(北京時間,法定節假日除外)
地點:天津經濟技術開發區第六大街110號天潤科技園A213
方式:交納招標文件費后,現場獲取文件。須在天津市政府采購網上完成供應商注冊并成為合格供應商。為保證開具發票信息的準確性,請投標單位獲取招標文件時提供營業執照復印件。未在規定時間內進行項目登記且交費購買文件的供應商不具備投標資格,招標文件一經售出,概不退還。
售價:400元
二、提交投標文件截止時間、開標時間和地點
2021年03月19日 09點30分(北京時間)。
地點:天津經濟技術開發區第六大街110號天潤科技園A215
三、公告期限
自本公告發布之日起5個工作日。
四、其他補充事宜
本項目兼投不兼中。 投標預備會時間及地點:2021年3月8日上午9:30在天津經濟技術開發區第六大街110號天潤科技園A215室。 第1包:本包對小微企業產品給予6.0%的價格扣除; 第2包:本包對小微企業產品給予6.0%的價格扣除; 第3包:本包對小微企業產品給予6.0%的價格扣除;
五、對本次招標提出詢問,請按以下方式聯系。
1.采購人信息
名稱:天津先進技術研究院
地址:天津市濱海新區塘沽海洋高新區匯祥道399號
聯系方式:王聰亮 022-59901272
2.采購代理機構信息
名稱:天津濱海招標代理有限責任公司
地址:天津經濟技術開發區第六大街110號天潤科技園A213
聯系方式:022-59002816
3.項目聯系方式
項目聯系人:孫超
電 話:022-59002816轉6698 企業郵箱:bhzbdl2016@163.com















